Zipkin使用手册
基本介绍
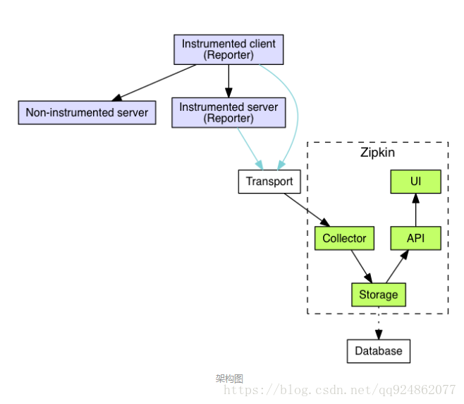
zipkin由Twitter公司开源的分布式的跟踪系统,用于收集服务的定时数据,以解决微服务架构中的延迟问题,包括:数据的收集、存储、查找和展现。
Zipkin Server主要包括四个模块:
- Collector 接收或收集各应用传输的数据
- Storage 存储接受或收集过来的数据,当前支持Memory,MySQL,Cassandra,ElasticSearch等,默认存储在内存中。
- API(Query) 负责查询Storage中存储的数据,提供简单的JSON API获取数据,主要提供给web UI使用
- Web 提供简单的web界面
使用mysql存储数据时,需要先在mysql中创建数据库,初始化脚本在github仓库中获取,地址:https://github.com/openzipkin/zipkin/blob/master/zipkin-storage/mysql-v1/src/main/resources/mysql.sql
zipkin只支持Elasticsearch 5-7.x,8已不支持。
